新闻

新闻

社区动态

虽然春暖花已开,返校的日子还要再等等哦

来源:    发布时间:2020-03-11

到目前为止,全国上下的疫情防控阻击战已经连续开展四十多天了,虽然很多地方已经春暖花开,但黑色的“阴霾”依旧笼罩着我们。在这段特殊的日子里,我们体会到了担忧、焦虑、感动、期盼、愤怒……无数种情绪交集在一起,但全国人民仍万众一心,共抗疫情。

在这期间,我们大多数人都减少了出门走动、外出游玩,大家都乖乖宅在家里,听从国家的安排,为抗击疫情贡献着自己的一份力量。但是,仍然有一小部分人“no zuo no die”,在这个特殊且敏感的时期,挑战着规则的底线。

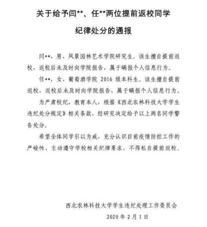
2月初,很多同学的朋友圈都被“西北农林科技大学两名大学生提前私自返校事件”所刷屏,为此,在学校的通报文件中,这两名同学也被给予了警告处分。很多网友表示,在学校两度明确通知延期开学的情况下,依然置通知于不顾,这既是对自己不负责,也是对他人不负责的表现。

然而,无独有偶,上一事件的热度刚过没多久,便又有人“顶风作案”。2月25日,陕西理工大学的一名大四学生,因为在网上看到了汉中市疫情防控应急指挥部第13号通报文件后,自认为汉中已经解禁,便私自返回汉中市某小区的出租屋里。最终被学校给予了严重警告处分。

以上两个事件再次为我们敲响警钟,要遵守规则,认真听从学校安排,切不可抱着侥幸心理触碰底线。

尽管全国的确诊病例越来越少,各省市也陆续开始复工,但疫情防控工作仍未松懈。尽管很多同学已经迫不及待地开始期盼着开学,但复学之日仍未到来。在此,Ivy青年社区基层团委再次提醒大家:疫情防控还未结束,我们不能掉以轻心,认真听从学校安排,安心在家,上好网课,做好防护,才是我们现在应该做的最正确的事。

您正在使用的浏览器版本过低,将不能正常浏览请升级最新浏览器或更换浏览器访问